Telegram AI全自动翻译客服机器人源码/带视频搭建教程

Telegram AI全自动翻译客服机器人源码/带视频搭建教程-智富思维学堂
Telegram AI全自动翻译客服机器人源码/带视频搭建教程
此内容为付费资源,请付费后查看
会员专属资源
您暂无购买权限,请先开通会员
开通会员
付费资源
已售 67

简介:

telegram AI全自动翻译客服机器人源码/带视频搭建教程

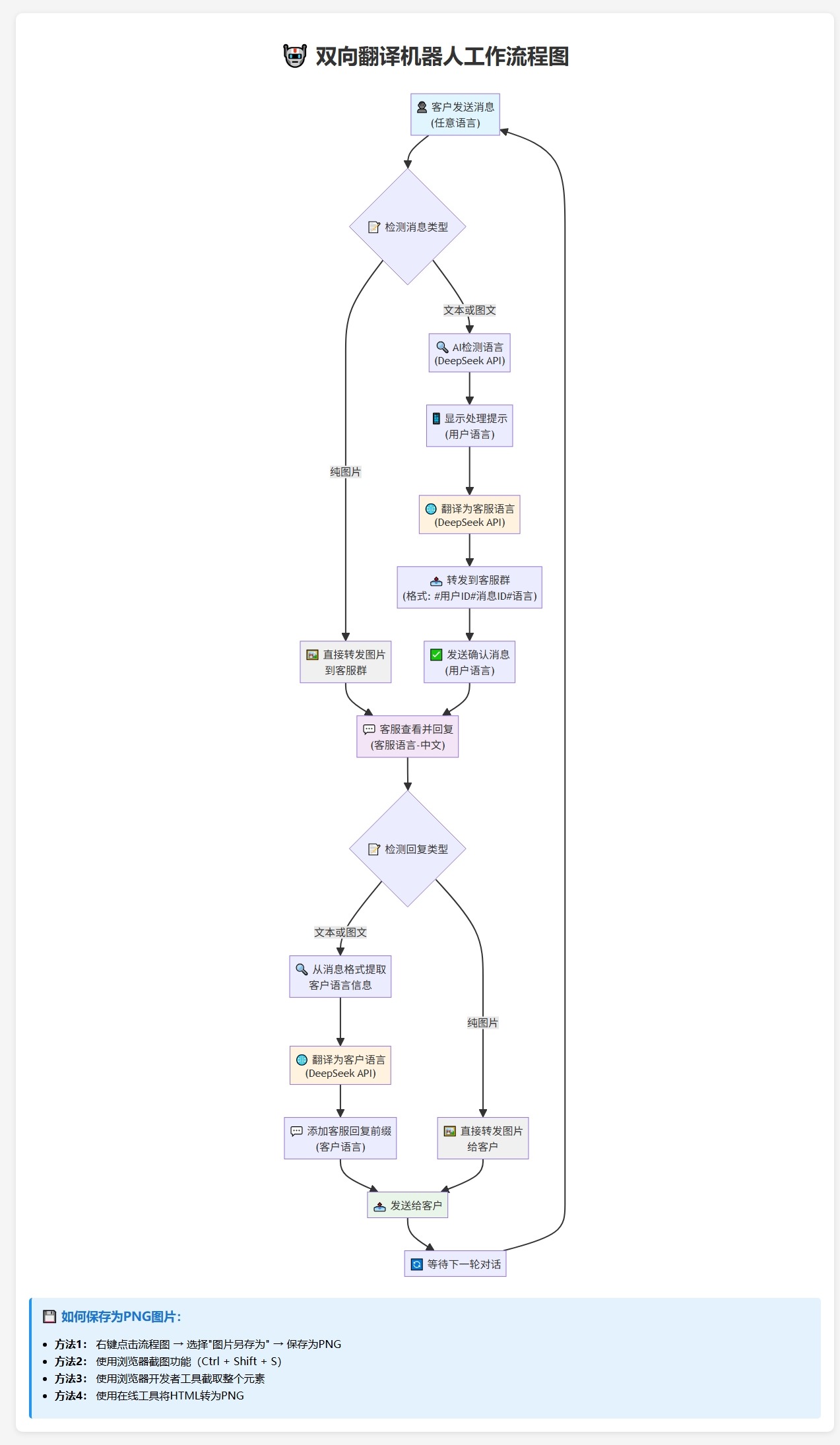
功能说明:

1.双向功能,这个不用说
2.将客户消息翻译为客服配置的指定语言,不管客户消息是哪个国家的语言,只要是Deepseek能识别的语言都可以。
3.将客户发送的消息翻译为符合客户国家口语习惯的语言

图片:

图片[1]-Telegram AI全自动翻译客服机器人源码/带视频搭建教程-智富思维学堂

图片[2]-Telegram AI全自动翻译客服机器人源码/带视频搭建教程-智富思维学堂

图片[3]-Telegram AI全自动翻译客服机器人源码/带视频搭建教程-智富思维学堂

------本页内容已结束,喜欢请分享------

感谢您的来访,获取更多精彩文章请收藏本站。

© 版权声明

THE END
喜欢就支持一下吧
点赞34 分享
相关推荐
  • 暂无相关文章
  • 评论 抢沙发
    头像
    欢迎您留下宝贵的见解!
    提交
    头像

    昵称

    取消
    昵称表情代码

      暂无评论内容