排序
企业客户管理系统 CRM系统 客户信息管理系统 springboot+vue Java版
简介: 企业客户管理系统的主要使用者分为管理员和员工,实现功能包括管理员:首页、个人中心、员工管理、客户信息管理、行业类型管理、项目信息管理、项目类型管理、项目收益管理,员工:首页...
PHP实时消息聊天室源码 聊天APP源码 H5网页聊天室 PHP+WebSocket
PHP实时消息聊天室源码 聊天APP源码 H5网页聊天室 PHP+WebSocket 简介: PHP实时消息聊天室源码 PHP+WebSocket 支持数据库和无数据库,两种模式
PHP公司收入支出记账系统 财务记账管理系统 员工记账系统源码开源
PHP公司收入支出记账系统 财务记账管理系统 员工记账系统源码开源 财务管理 收入/支出双轨记账,精确到分 支持项目关联收入(如工程款) 支出分类管理(材料/人工/设备等8+类别) 实时净收益计算(总...
AI云配色实时智能系统全开源系统
详情内容 这是一款AI云配色实时智能系统,并且是一款全开源系统,摄像头框选即取色,支持RGB/HEX/HSL/CMYK多格式,实时检测调色桶,AI指导精确配色,自动计算颜料比例,支持毫升/克单位换算,喜...
表情密文翻译器源码HTML源码
详情内容 这是一款表情密文翻译器单页源码,作者在浏览博客时获得灵感,并以此为契机锻炼代码能力开发而成。核心功能是将中文、英文、数字及标点符号转换为特定的表情符号组合,同时支持反向解...
文字游戏:进化之路2.0二开完美版本源码 带后台
简介: 文字游戏:进化之路2.0二开完美版本源码 带后台 基于原版二开。原版没有后台功能,前端某些功能也是没有的!后端部分功能参考额曜崽i的版本思路,然后自己完善达到无BUG级别 搭建教程:...
戒了么4.0 戒色签到打卡源码
简介: 最近死了么很火,于是我就想写一个戒色的,这款程序也就应运而生 原作者:@阿宅 戒了么是一个轻量、纯 PHP 的每日戒色签到程序,面向正在自律、挑战欲望的年轻人,无需用户中心,通过本...
更新版微信群导航系统源码2.0 微信自动拉群软件 全开源 带后台 精准获客神器
微信群导航系统源码2.0更新版 全开源 带后台 精准获客神器 带API 亲测完整可用 更新内容: 1.增加了用户注册,登陆上传各自微信群和二维码。 2.管理员后台可以操作编辑所有用户上传的微信群和二...
梧桐下载页系统【无需数据库】
详情内容 一个现代化的Web下载页面系统,支持自定义外观和功能配置,包含完整的后台管理功能和安全增强特性。 ## 功能特点 ### 前端功能 – 现代化、美观的UI设计 – 完全响应式布局,支持各种...
企业客户管理系统 springboot+vue Java版
简介: 企业客户管理系统的主要使用者分为管理员和员工,实现功能包括管理员:首页、个人中心、员工管理、客户信息管理、行业类型管理、项目信息管理、项目类型管理、项目收益管理,员工:首页...
梦幻西游避免吃大亏系统PHP源码
详情内容 作为梦幻平民上班族,有没有人跟我一样,不想上线是因为仓库满了,不想清理?不想清理说白了就是懒,不想转摊位,直接卖又怕吃了大亏。本来想用EXCEL表格来做,但拷贝过来拷贝过去怪麻...
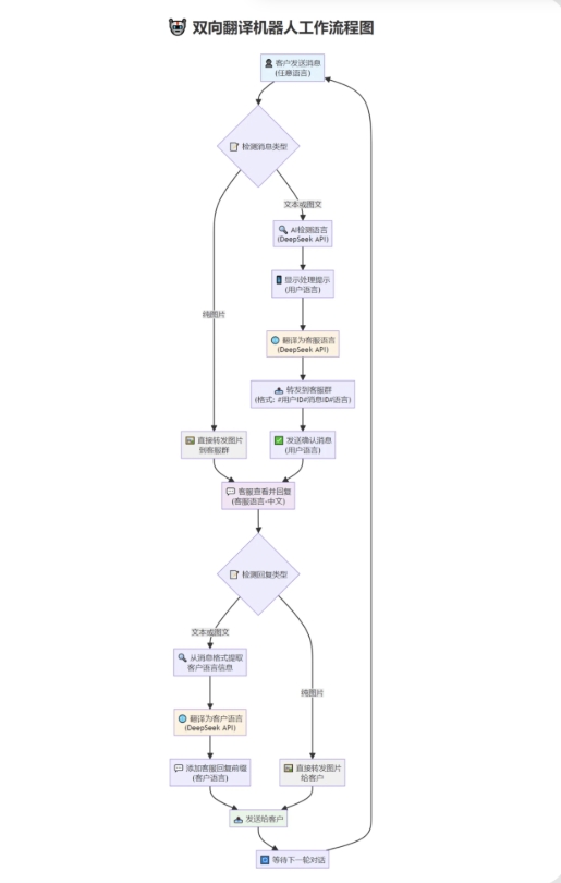
tgAI全自动翻译智能人工客服 客服机器人源码 带视频搭建教程
tgAI全自动翻译智能人工客服 客服机器人源码 带视频搭建教程 互联网转载 具体未测试 功能说明: 1.双向功能,这个不用说 2.将客户消息翻译为客服配置的指定语言,不管客户消息是哪个国家的语言,...
TQGame在线小游戏联机平台1.3.2联机双人生存游戏 双人游戏联机
简介: TQGame在线小游戏联机平台1.3.2 实在是没有什么事情干了 索性无聊就搞了个这么个东西出来 目前有两个模式 都是双人的 带音效 奖池里抽到的道具可以在背包里使用 然后呢细分了排行榜以及...
幻影API聚合管理系统源码
简介: 幻影API聚合管理系统源码 基于 PHP+Mysql 进行开发的,拥有多接口管理功能,支持不同的计费方式包括包月、按次、会员专享。用户可以全自动注册使用,系统支持在线调试和日志记录。现有AP...
































